○東員町消防団員自動車運転免許取得費等補助金交付要綱
令和2年3月9日
告示第15号
(趣旨)
第1条 この要綱は、東員町消防団による地域防災活動を支援することを目的として、東員町消防団員の自動車運転免許の取得等に対して、補助金を交付することについて必要な事項を定めるものとする。
(1) 分団 東員町消防団規則(平成12年東員町規則第4号。以下「規則」という。)第2条に規定する分団をいう。
(2) 普通自動車運転免許 道路交通法(昭和35年法律第105号。以下「法」という。)第84条第3項に規定する普通自動車免許をいう。
(3) 準中型自動車運転免許 法第84条第3項に規定する準中型免許をいう。
(4) 中型自動車運転免許 法第84条第3項に規定する中型自動車免許をいう。
(5) 教習所 法第99条に規定する指定自動車教習所をいう。
(6) AT限定解除 運転することができる自動車の種類をオートマチック・トランスミッションその他のクラッチの操作を要しない機構がとられたクラッチの操作装置を有しない自動車に限定された者が、その限定の解除を受けることをいう。
(補助対象者)
第3条 この補助金の交付の対象となる者は、次に掲げる要件の全てを満たす者とする。
(1) 規則第4条第2項に規定する団員(以下「団員」という。)であること。
(2) 普通自動車運転免許又は準中型自動車運転免許を有していること。
(3) 所属する分団に配備されている消防車両を運転することができる免許を有していないこと。
(4) この要綱による補助を受けて運転免許を取得し、又はAT限定解除を受けた日から起算して、5年以上団員として活動する誓約を行うこと。
(5) 所属する分団の分団長から推薦を受けていること。
(補助対象免許等)
第4条 補助金の交付対象免許等は、次の各号のいずれかとする。
(1) AT限定解除
(2) 準中型自動車運転免許
(3) 中型自動車運転免許
(補助対象費用等)
第5条 補助金の対象費用は、町が認める教習所における入学金、教習料金、学科教本代、検定料、卒業証明書交付手数料及び自動車運転免許取得等に必要な登録手数料を合わせた費用とする。ただし、教習所の定める規定時限を超えて要した費用は、これを含めない。
2 補助金は、前項に規定する経費からその他の補助金等により補助された額を差し引いた額に対し、予算の範囲内で交付するものとする。
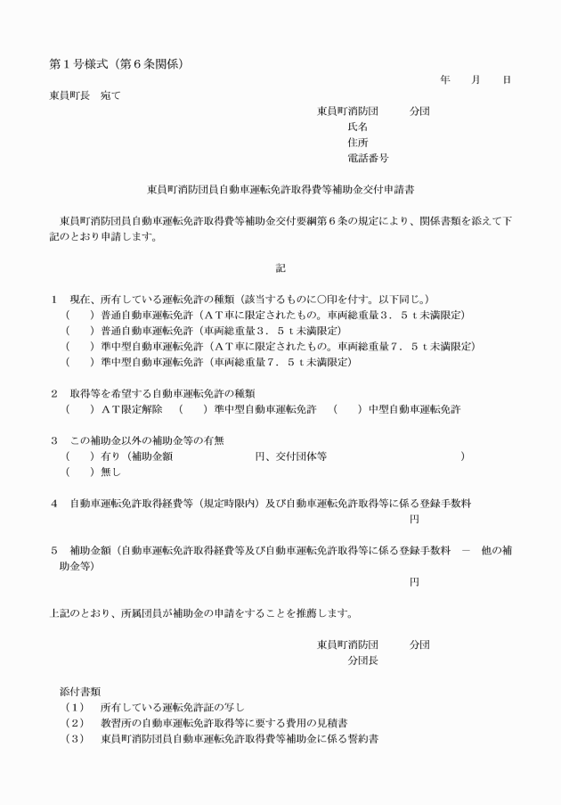
(交付申請)
第6条 補助金の交付を受けようとする者(以下「補助申請者」という。)は、東員町消防団員自動車運転免許取得費等補助金交付申請書(第1号様式)に次に掲げる書類を添えて、町長に提出しなければならない。
(1) 運転免許証の写し
(2) 教習所の自動車運転免許取得等に要する費用の見積書
(3) 東員町消防団員自動車運転免許取得費等補助金に係る誓約書(第2号様式)
(1) 新たに取得し、又はAT限定解除を受けた運転免許証の写し
(2) 教習所の自動車運転免許取得等に要する費用の領収書の写し
(補助金の概算払請求)
第10条 町長は、補助金の交付の目的を達成するために特に必要と認めたときは、補助申請者に、東員町消防団員自動車運転免許取得費等補助金概算払請求書(第6号様式)を提出させることにより、補助金の全部又は一部を概算払により交付することができる。
(1) 偽りその他不正の手段により補助金の交付を受けたとき。
(2) 前号に掲げるもののほか、この要綱の規定に違反したとき。
(3) 補助対象となる運転免許取得等の日から5年以上団員として活動できなかったとき。
(4) その他町長が不適当と認める事由が生じたとき。
2 前項第3号に該当し補助金を返還する場合の額は、交付された補助金額から、当該補助金額を5で除した金額に補助金を受けてから団員として活動した年数を乗じた金額を減じた額とする。ただし、団員として活動した年数が1年に満たない年があるときは、その年は、含めない。
(その他)
第13条 この要綱に定めるもののほか、必要な事項は、町長が別に定める。
附則
この要綱は、令和2年4月1日から施行する。
附則(令和3年8月4日告示第84号)
この要綱は、公表の日から施行する。
附則(令和7年6月26日告示第107号)
この要綱は、公表の日から施行する。







